我校博物馆被命名为“山东省健康教育基地”
作者:博物馆 时间:2021-12-23 点击数:
2021年7月,根据山东省疾病预防控制中心下发的《关于开展2021年山东省健康教育基地申报工作的通知》,我馆从基本情况、宣传内容及板块设置、管理方式、开放时间及参观人数、服务内涵、科普教育活动、获得荣誉等七个方面积极整理材料进行申报工作。
2021年11月,博物馆顺利通过了烟台市健康教育基地的验收,被烟台市疾病预防控制中心命名为第四批烟台市健康教育基地。
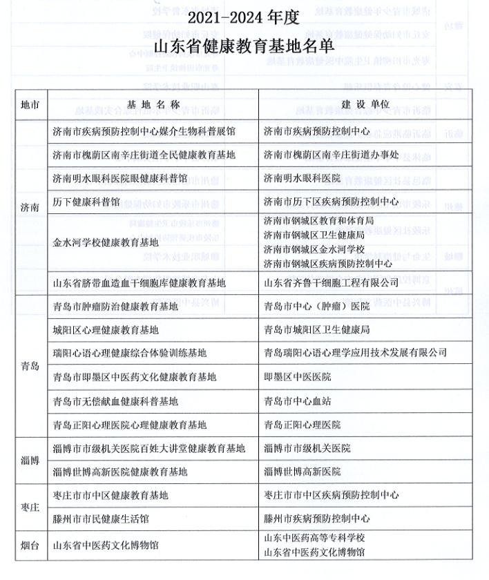
2021年12月,博物馆通过了山东省疾病预防控制中心的现场审核验收,被正式命名为2021-2024年度山东省健康教育基地。
博物馆自开馆以来,一直致力中医药特色健康教育工作,为广大市民提供了学习中医药健康知识,弘扬中医药特色文化的平台,今后将进一步加强健康教育和科普宣传工作,将博物馆打造成中医药健康教育的特色品牌。(博物馆 文/徐宏举 图/王思雪)

